上海外国语大学官方网站
SISU Global
首 页
机构概况
语言科学研究院
挂靠科研机构
语言科学与多语智能应用重点实验...
中国外语战略研究中心
翻译研究院
跨文化研究中心
组织管理
现任领导
委员会
学术委员会
学位委员会
顾问委员会
行政办公室
党务工会
党委委员
工会委员
主题教育
联系我们
师资队伍
专职人员
在站博士后
科学研究
实验室建设
申请须知
语音实验室
眼动实验室
脑电实验室
行为实验室
儿童实验室
语言数据处理与应用实验室
智慧学习实验室
最新成果
研究生教育
招生简章
学科专业
外国语言学与应用语言学
语音学与音系学
语言类型学
形态学与句法学
认知语言学
社会语言学
心理语言学
神经语言学
外语信息科学
语料库语言学
语言政策与语言教育
语言生活研究
语言政策研究
语言教育研究
语言数据科学与应用
课程设置
外国语言学及应用语言学专业
语言政策与语言教育专业
语言数据科学与应用
本科生教育
招生简章
学科专业
语言学本科
教学大纲
专业核心课
大类平台课
外语基础课
专业方向课
通识选修课
学术活动
讲座信息
学术会议
招聘信息
常用下载
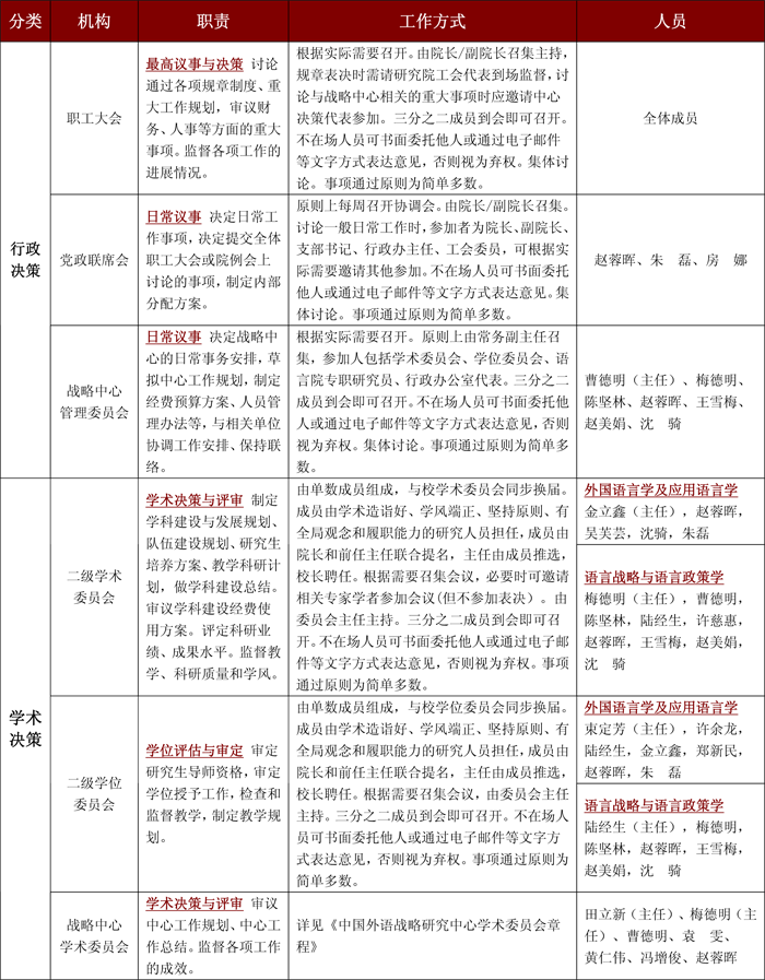
决策机制与相关人员
文章来源:语言研究院
作者:
发布时间:2014-04-14
浏览次数:
643
虹口校区: 上海市大连西路550号5号楼607室 电话:021-35372364 021-35372393 松江校区: 上海市文翔路1550号5教楼101室 电话:021-67701865
上外语科院
语言与未来
上海外国语大学语言科学研究院 国家语委科研基地中国外语战略研究中心 版权所有